加盟创业评测网通告:请注意分辨评论内容、评论者IP及地址,以免被抢手迷惑
选择品牌加盟请先看别人对该公司的评测,谨防上当。如果没有您关注的品牌,请点这里

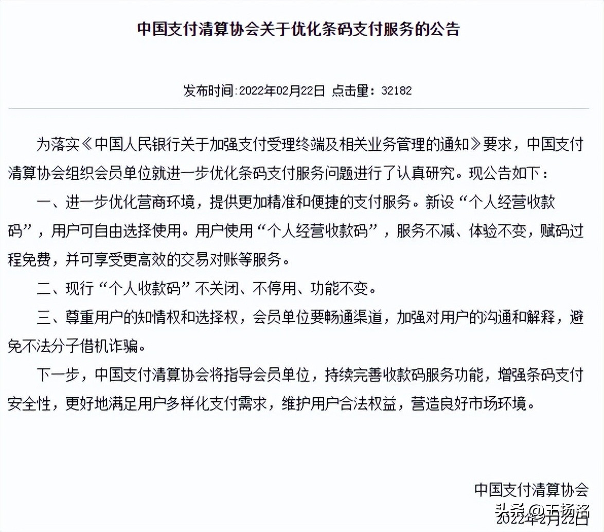
个人经营收款码究竟是什么?

发布时间:2022-07-19 07:32:40
来源: 扬洺

在此之前,线下静态收款二维码,分为个人码和商户码两种;个人码有实名认证即可,商户码需要提交工商营业等资料申请;


对于支付平台来说两者就是申请资料多寡的区别,所以风险等级不一样,其功能就不一样。从商业价值方面来说,正规商户的价值远高于个人,平台可以给商家提供更多增值服务并收取手续费,商家能给支付平台带来的收益更多。


支付平台从利益出发天然的更青睐正规商户。所以摆在支付平台面前的是,如何让更多的人成为他们的商户?在个人和正规商家之间还有一类群体。


在实际的生活场景中,绝大部分个人是没有商户码需求的,但有很多小商小贩没有工商营业执照,没有固定的经营场所,但他们具有具有明显的经营活动特征有此需求,这类群体一般叫小微商户。

个人经营收款码究竟是什么?


看到这里,我们列一个等式便于大家理解!即:


“具有明显经营活动特征的个人”=小微商户


在此之前,我们申请收款码,要么就是有证申请商户码,要么就是没证申请个人码,对于那些小微商户则没有具体定性!到底是属于个人,还是属于商户。


支付平台是怎么做的呢?为了拓展商户,他们先通过个人码就能提供正规商户才有的相关部分服务,如果想要更多功能再引导小微商户提供门头照等资料升级。


懂一点风控知识的,就知道这么做是存在问题的,这种用户群体到底怎么做管理呢?个人的话支付平台自己管,如果是商户的话,那么就要纳入监管规定的平台管。


截至目前为止,线下二维码收单业务相关监管部门是没有单独的管理平台的,本质说的就是先让清算机构建立一个二维码商户管理平台,再让条码支付机构接入,这样就和pos收单业务向银联报备商户一样,能够进行系统性的管理了。


所以就要明确地提出商户的范畴,再将其纳入管理。知道这些,再来理解那句被误读的表述“对于具有明显经营活动特征的个人,条码支付收款服务机构应当为其提供特约商户收款码……”


看到这里大家把上面的等式换上去,意思就是“对于小微商户,条码支付收款服务机构应当为其提供特约商户收款条码”,因为本质上个人码和商户码的外在表现形式是一样的 ,无非是后台赋予的功能不一样,风险等级不一样。所以不能通过个人码来提供商户码才有的相关服务,比如提供经营账本、支持信用卡啊额度啊这些。如此解释能够明白了吗?


你可能说谁谁没有这么做,现在可能没人做不代表后来的条码服务机构不这么做,所以这是一句提纲挈领的表述。起到一个划红线的作用,明确现在以及后来者都不能这么做。

个人经营收款码究竟是什么?


本意是不想让个人码和商户码的属性功能被混淆,因为一旦混淆,风险就滋生了。但确实又存在没有证据的小微商户群体,所以前两天两天协会发公告说新推出的“个人经营码”就是专门为小微商户个人经营者群体准备的解决方案。


据支付清算协会有关负责人表示,充分考虑流动摊贩等客户的实际情况,对申请个人经营收款码的小微商户、个人经营者,按照“就低不就高”原则,参考个人收款码标准收费,减少商家财务成本。


在稳字当头、减税降费的主基调下,个人经营收款可能会采取灵活的收费方式。例如,通过零钱、余额、储蓄卡支付不收取手续费,使用信用卡付款的采用行业优惠费率0.38%,或者设置关闭信用卡收款功能,供用户自主选择,最大程度降低商户成本。


版权所有 © 2019-2026 77ii.net 加盟创业评测网 保留所有权利
声明:评论内容只代表网友观点,与本站立场无关!带有钻石标志的品牌为本站推荐。
品牌研究实验室主办 京ICP备11015305号