近期,淄博市人民政府办公室发布淄博市移动支付便民工程建设工作方案(2020-2022年),方案中强调推进移动支付多元化发展。结合场景特点,大力推广手机Pay、二维码、生物识别支付等移动支付方式应用,满足消费者在各类场景下多元化的移动支付需求。引导银行机构大力发展移动支付业务,逐步构筑电子支付渠道与固定网点相互补充的业务渠道体系。畅通Ⅱ、Ⅲ类个人银行账户在移动端的开立和使用渠道,提升Ⅱ、Ⅲ类个人银行账户的移动支付服务能力。促进移动支付与金融服务深度结合,依托移动支付为客户提供信息、资金、产品等全方位金融服务。鼓励银行机构、非银行支付机构以客户为中心,从操作流程、视觉感官等方面不断完善移动支付产品,优化用户交互体验,提升使用便捷性。规范发展聚合支付业务,建设推广集各类移动支付方式和渠道于一体的综合平台,为商户提供一点接入和一站式资金结算、对账服务。
以下为通知和文件全文:
淄博市人民政府办公室关于转发中国人民银行淄博市中心支行等部门淄博市移动支付便民工程建设工作方案(2020-2022年)的通知
淄政办字〔2020〕57号
各区县人民政府,高新区、经济开发区、文昌湖区管委会,市政府各部门,各有关单位,各大企业,各高等院校:
中国人民银行淄博市中心支行、市大数据局、市商务局、市地方金融监管局、淄博银保监分局《淄博市移动支付便民工程建设工作方案(2020-2022年)》已经市政府同意,现转发给你们,请认真组织实施。
淄博市人民政府办公室
2020年5月30日
(此件公开发布)
淄博市移动支付便民工程建设工作方案(2020-2022年)
中国人民银行淄博市中心支行市大数据局市商务局
市地方金融监管局淄博银保监分局
为聚力提升新旧动能转换质效,服务经济金融和社会民生,确定在全市开展移动支付便民工程建设,特制定本工作方案。
一、总体要求
(一)指导思想
以习近平新时代中国特色社会主义思想为指导,全面贯彻党的十九大和十九届二中、三中、四中全会精神,按照全国金融工作会议部署,积极践行普惠金融发展要求,聚焦聚力高品质、竞争力、现代化,大力发展移动便民支付,着力构建线上线下融合的产业发展格局,加快建设全市移动支付体系,打造新时代淄博经济社会发展的金融名片,为建设务实开放、品质活力、生态和谐的现代化组群式大城市,推动淄博凤凰涅槃、加速崛起注入产业、科技、金融新能量。
(二)基本原则
1.政企联动,协同发展。充分发挥银行机构、非银行支付机构、山东银联的市场主体作用,加快金融基础设施建设、产品和模式创新,不断推进移动支付应用和产业升级。充分发挥政府在监管和服务方面的作用,营造开放、公平、便利的市场环境,激发市场主体的创新活力。
2.求真务实,创新发展。将服务实体经济、改善社会民生作为移动支付便民工程发展、创新的着力点,合理把握创新和安全的关系,以创新促发展,使移动支付发展、创新更具生命力。充分发挥银行机构的支付市场主导地位,以及非银行支付机构在技术创新、客户体验等方面的优势,鼓励取长补短、共赢发展。
3.兼顾差异,普惠发展。立足地区经济和文化差异,在尊重现金支付的基础上,大力推动移动支付业务应用。充分利用移动支付赋能金融服务,不断延伸服务半径,进一步提升长尾客群支付服务的可得性,拓展服务的广度和深度,便利城乡居民,助力乡村振兴和金融普惠。
4.防控风险,有序发展。坚持稳字当头,在推动移动支付便民工程建设过程中,把防范和化解风险摆在重要位置,加强业务监管,维护市场秩序,确保支付体系平稳运行。督促各支付市场主体严守支付安全底线,规范业务行为,完善风险防控措施,为全市移动支付高质量发展保驾护航。
(三)发展目标
到2022年,移动支付成为全市零售支付的主要方式之一,交易笔数、交易金额位居全省前列,实现城区全面覆盖、县域基本覆盖,我市现代化移动支付体系基本建成。
业务规模全省居前。2020-2022年,全市移动支付交易笔数、交易金额年均增长30%以上;到2022年,全市移动支付活跃用户达到300万以上,人口覆盖率达到70%以上。
行业领域基本覆盖。到2022年,移动支付基本覆盖公共交通、医疗卫生、市政公用、政务服务、商贸旅游、餐饮零售、校企园区等社会服务领域和经济领域。
标准建设实现突破。到2022年,以“云闪付”APP为核心,符合银行业统一标准的二维码、手机闪付、银行APP等各类型移动支付产品成为全市移动支付市场主导,移动支付市场占有率达到60%以上,移动支付在便民服务领域广泛应用和互联互通。
城乡居民实现普惠。到2022年,移动支付实现城区全覆盖、县域基本覆盖,移动支付便利惠及城乡,城乡支付一体化发展取得显著进展。
二、工作重点与责任分工
(一)推动移动支付普及应用
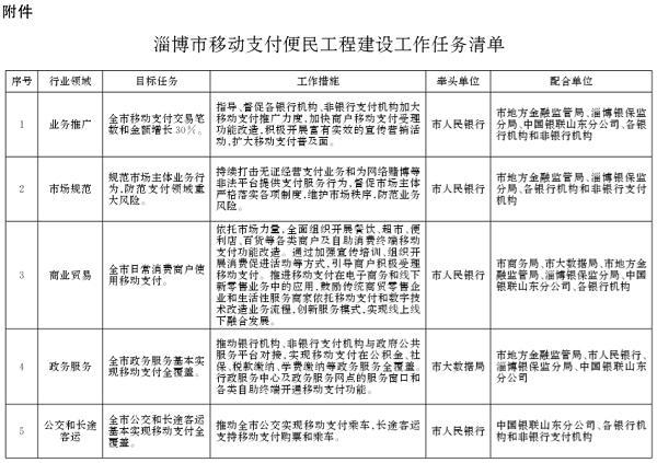
1.推进移动支付多元化发展。结合场景特点,大力推广手机Pay、二维码、生物识别支付等移动支付方式应用,满足消费者在各类场景下多元化的移动支付需求。引导银行机构大力发展移动支付业务,逐步构筑电子支付渠道与固定网点相互补充的业务渠道体系。畅通Ⅱ、Ⅲ类个人银行账户在移动端的开立和使用渠道,提升Ⅱ、Ⅲ类个人银行账户的移动支付服务能力。促进移动支付与金融服务深度结合,依托移动支付为客户提供信息、资金、产品等全方位金融服务。鼓励银行机构、非银行支付机构以客户为中心,从操作流程、视觉感官等方面不断完善移动支付产品,优化用户交互体验,提升使用便捷性。规范发展聚合支付业务,建设推广集各类移动支付方式和渠道于一体的综合平台,为商户提供一点接入和一站式资金结算、对账服务。(责任单位:市人民银行、市地方金融监管局、淄博银保监分局,列第一位的为工作牵头单位,下同)
2.加快公共服务领域移动支付应用。推动银行机构、非银行支付机构、中国银联山东分公司逐步有序对接淄博市政务服务平台和淄博市政务服务移动端,推动银联标准移动支付在公积金、社保、税款缴纳、学费缴纳等政务服务领域的应用。充分发挥社保卡加载金融功能的优势,推动电子社保卡移动支付应用。持续推进全市公交以及长途客运移动支付应用。推动景区售票及相关旅游配套服务受理移动支付,打造智慧景区。推动移动支付在各类停车场(库)应用,提高车辆通行效率。推动高等院校学杂费缴纳、食堂、小卖部等场景移动支付应用。推动移动支付在水、电、气、暖等公共事业缴费的线上线下应用,便利百姓多渠道缴费。探索建立物业费、垃圾处理费、车库管理费、廉租房房租等日常缴费项目与公共事业缴费合并形成“市民账单”,使广大市民享受“一月一单,一键速缴”的移动支付新体验。(责任单位:市大数据局、市人民银行、市地方金融监管局、中国银联山东分公司)
3.扩大移动支付应用场景建设。依托市场力量,全面开展各类商户移动支付受理功能改造,确保能够受理移动支付方式,鼓励使用符合银行业联网通用标准的移动支付方式,至2022年基本实现商户移动支付全覆盖。银行机构、非银行支付机构加强与供应链核心企业合作,推出适应淄博市实体经济特点的供应链企业移动支付产品,为供应链上下游链条企业提供融资、结算等一揽子综合金融服务。加大中小微企业移动支付推广力度,着力拓展银企通、小微企业卡等特色产品在中小微企业应用,发挥移动支付在精准营销、资金管理等方面的优势,积极配套融资、票据等金融服务,增强用户粘性。推进移动支付在电子商务和线下新零售业务中的应用,鼓励传统商贸零售企业依托移动支付和数字技术改造业务流程,实现线上线下融合发展。推动移动支付在企业园区的应用,全方位满足园区内企业职工的金融和生活支付需求,提升园区管理水平。大力推进移动支付在农贸市场、早餐店、便利店、超市、加油站等便民生活领域的应用,为社会公众提供便捷的生活服务。(责任单位:市人民银行、市商务局、市地方金融监管局、淄博银保监分局、中国银联山东分公司)
4.统筹城乡移动支付差异化发展。推动移动支付应用向县域、乡镇下沉,加快农村支付服务环境建设提档升级和金融普惠进程。在农村商品交易、物流等各类场景中,以需求为导向,加强以移动支付为代表的新兴支付方式应用。积极推广县域“乡村振兴”特色服务银行卡的应用,推动移动支付方式银行卡助农服务,鼓励银行机构结合移动支付产品使用情况,为“三农”经济提供融资支持,助力乡村振兴发展。根据农村地区特点,尽可能的采取低成本改造方式,推动农产品收购、农资店、民宿、农家乐等中小商户受理移动支付。将移动支付与“互联网+”现代农业、乡村信息产业发展有效结合,结合农村电子商务发展,优化金融服务流程,推进农产品通过“云闪付”APP、手机银行APP等在线平台销售,形成“田间互联网物流餐桌”农产品销售模式,推出适应农产品电子商务企业支付产品,提高农产品线上销售占比。(责任单位:市人民银行、市商务局、市大数据局、市地方金融监管局、淄博银保监分局、中国银联山东分公司)
(二)大力推进移动支付创新
5.推动移动支付应用创新。结合零售新业态、行业数字化发展需求,创新移动支付产品和服务,量身定制移动支付解决方案,使支付应用场景更丰富、效率更高、客户体验更好。鼓励和推动银行机构、非银行支付机构与“一次办好”改革和政府数字化转型的有机结合,打通支付服务主体与政府部门之间的信息壁垒,提高数据资源收集运用的智能化水平,借助大数据等技术手段,提升移动支付服务质效。(责任单位:市人民银行、市大数据局、市地方金融监管局、淄博银保监分局、中国银联山东分公司)
(三)营造建设良好氛围
6.积极开展宣传培训。通过媒体宣传、场景布置、现场宣传等方式开展富有实效的宣传活动,提升社会公众对移动支付的认知度和接受度。推动银行机构、非银行支付机构、银行卡清算机构加大资源投入,组织开展形式多样的优惠营销活动,培养客户使用习惯。加大对商户收银员的培训力度,熟练掌握移动支付各项应用和受理操作,使社会公众能够顺利享受移动支付带来的便利。(责任单位:市人民银行、淄博银保监分局、中国银联山东分公司)
三、保障措施
(一)加强组织领导。成立淄博市移动支付便民工程领导小组(以下简称“领导小组”),由市政府分管副秘书长任组长,市大数据局、市商务局、市地方金融监管局、市人民银行、淄博银保监分局、中国银联山东分公司等机构主要负责人为成员,共同推进移动支付便民工程建设工作,办公室设在市人民银行。各区县人民政府负责本地区移动支付推广的组织领导。建立重点难点问题会商等工作机制,加强市级部门间联动,提升工作合力。各银行机构、支付机构要巩固已有工作机制,由单位主要负责人牵头便民工程各项工作,健全内部沟通协调及联动机制,加强统筹和资源协调。
(二)加大政策扶持。不断创新和优化移动支付发展政策,构建支持多元化支付机构集聚、多渠道移动支付产业配套的政策体系,打造良好移动支付发展环境。加大对移动支付各项建设任务,尤其是公共服务领域移动支付建设的政策、财政支持力度。
(三)加强风险防控。创新金融科技监管,运用大数据、区块链等新技术,加强移动支付市场风险的监测预警和风险研判。对无证经营支付业务、为黄赌毒等非法交易提供支付结算服务等违法违规行为保持高压监管态势,各相关部门齐抓共管、形成合力,坚决予以打击,净化支付市场环境。各类市场主体在移动支付建设过程中接触到的大量数据信息,要在客户授权的前提下,依法、依规、有限度的进行存储、使用。对于超授权使用、泄露客户身份、账户或交易信息的,联合公安部门加大打击力度,严重的要依法追究刑事责任。建立健全移动支付相关投诉举报的快速响应机制,加强调查、跟踪、分析,推动市场主体规范业务管理,构成犯罪的及时移送司法机关,切实保护金融消费者的合法权益。
四、考核评价
(一)完善考核评价机制。市人民银行负责牵头抓好移动支付建设各项工作落实,定期组织开展建设情况评估。建立信息沟通机制,及时发现并协调解决建设过程中的问题和困难,总结推广典型经验和做法。领导小组各成员单位负责对其下属单位和分支机构进行工作考核和评价。
(二)建立考核评价指标。结合移动支付建设重点工作任务和年度工作任务清单,制定涵盖业务规模、行业应用等方面的评价指标和评价责任分工,反映移动支付建设目标和各项工作完成情况。适时组织开展群众满意度调查,畅通市场反馈渠道,力求评价科学公正合理。
(三)强化监督督导。领导小组各成员单位应加强对各区县支付便民工程建设工作检查指导,根据任务分配情况,组织力量通过现场检查、电话追踪、明察暗访等多种方式开展督导检查工作。重点检查内容包括各区县移动支付便民工程工作机制建立情况和工作目标完成情况。对检查中发现的问题及时指导各区县相关部门制定整改措施,扎实推进移动支付便民工程建设。
附件:淄博市移动支付便民工程建设工作任务清单各民主党派市委,市工商联。


